新着情報

【JAバンク】法人のお客さまの新規口座開設について

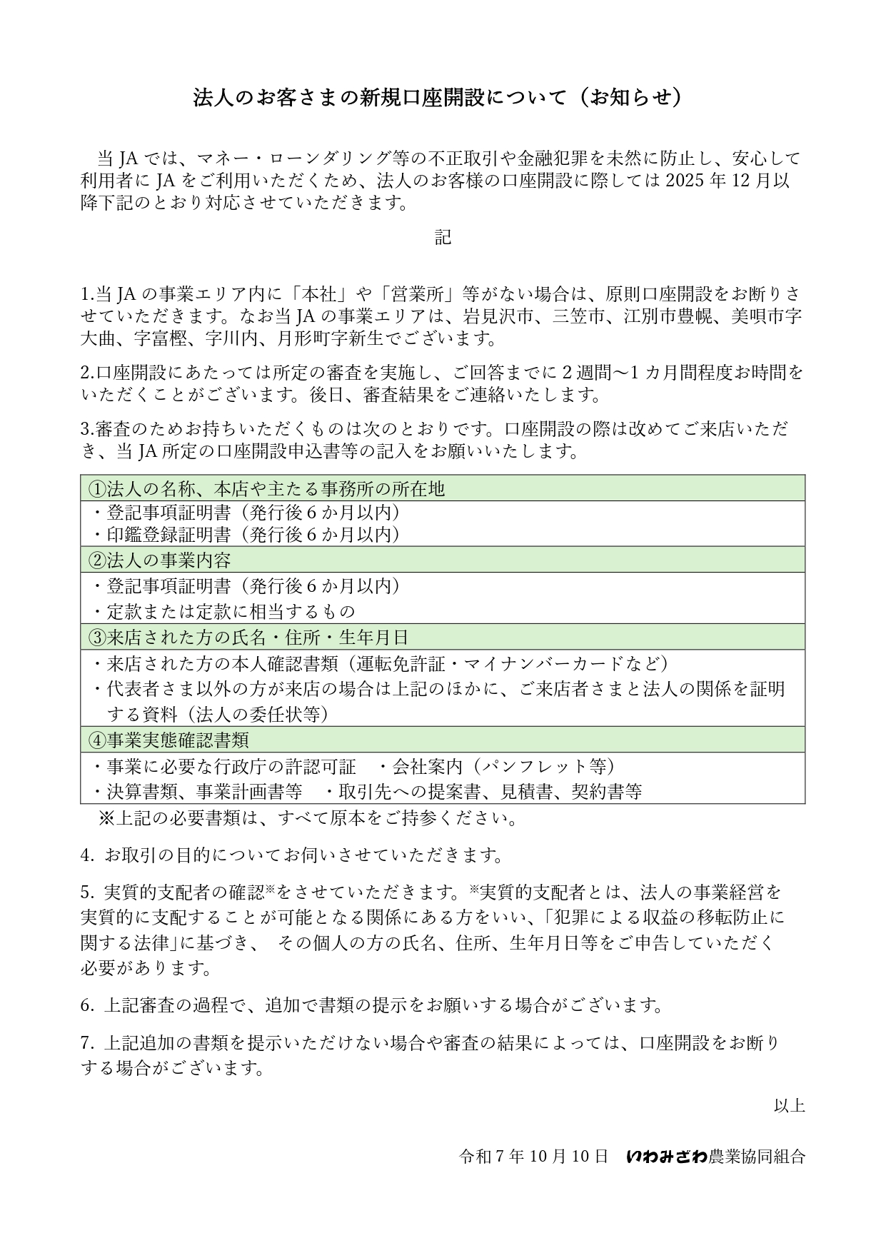
お知らせ

いつもJAバンクをご利用いただきありがとうございます。

当JAでは、マネー・ローンダリング等の不正取引や金融犯罪を未然に防止し、安心して利用者にJAをご利用いただくため、法人のお客様の口座開設に際しては、 2025年 12 月以降下記のとおり対応させていただきます。

 

法人のお客さまの新規口座開設について

JAいわみざわ
公式インスタは
こちらから